客服热线:020-38835207

CQO经验交流 | 电白集团——QROC快速反应质量控制法

发表时间:2025-07-09 15:20作者:首席质量官专委会

导 读

广东电白建设集团有限公司创新总结了QROC快速反应质量控制法,使用“质量、技术、工程”铁三角进行三现处理,通过三级响应机制(项目负责人—工程师—首席质量官),结合质量部门(QGMS)管理体系(检验清单—人员计划—工具与技术—不合格管理),有效解决“后浇带施工缝渗水”的行业难题,由于该工法实施过程中无需使用焊机焊接,降低了耗材和电力的成本,减少后期维修工作,节约止水钢板安装施工时间60%以上。同时有效地保护了水资源,大幅提高了施工质量管理过程的效率和客户满意度。


— 企业简介 —

集团于2021年正式建立了首席质量官制度,确立了以首席质量官为核心的多层次质量管理架构,同时任命工程管理中心副总经理张有良为集团首席质量官,各分子公司、事业部均设立了独立的质量管理部门,分别对分子公司总经理和集团总裁负责,保证了质量管理过程的有效性,大幅提高了客户满意度。集团授权张有良行使首席质量官的八大职责和两大职权,见表1、表2。

图片

图片图片

— 案例背景 —   

近年来,我国各类建筑地下室的深度越来越深,往往在地下室底板施工完成后(后浇带混凝土未施工)地下水会不断涌入,导致在后浇带内水压较大的同时也造成了混凝土浇筑过程中存在渗水等质量隐患,增加了后期的加固维修成本。
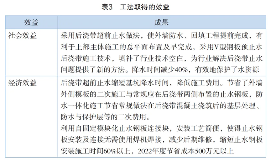
为了解决以上问题,张有良通过QROC(Quality Receiver Operating Characteristic)快速反应质量控制法,使用“质量、技术、工程”铁三角进行三现处理,通过三级响应机制(项目负责人—工程师—首席质量官),结合质量部门(QGMS)管理体系(检验清单—人员计划—工具与技术—不合格管理),有效解决“后浇带施工缝渗水”的行业难题。经验证,QROC实施以来,集团完善了工艺标准30份,单个项目培养了5名质量专业人才,该技术经广东省住建厅鉴定委员会评定为“国内领先”水平。本工法取得的成效见表3。

图片


— 主要做法 —   

(一)建立跨部门小组快速解决问题
为方便运输及安装,止水钢板长度一般为3m或6m,一条60m的后浇带,止水钢板会有 10~20个以上的接头,如遇转角或高低差则需要更多的接头且接头形式更复杂,而止水钢板的接口位置便是整个止水钢板防水的薄弱环节。止水钢板的安装及搭接需要大量的焊接施工,对工期、人工费和材料损耗不利,且焊缝质量难以保证,常出现渗水问题。针对此行业难题,张有良发挥了质量攻关、技术突破的带头作用,运用QROC方法论,建立了跨部门小组进行研讨,见表4:
图片
(二)QROC创新工法的具体内容
图片图片
图片
图片

— 经验启示 —

重张有良在推进QROC质量管理实践活动过程中,总结了以下经验:
(一)先进性
集团属传统的建筑行业,存在工期长、工序多、质量安全要求高、人员素质普遍偏低等痛点。QROC方法论通过3个“三”有效解决行业痛点:
1.以“质量、技术制造、工程工艺”三个重点部门组成铁三角,快速响应,有效解决因工序多、工艺复杂导致的质量问题。
2.采用三现原则:现场、现物、现实,到现场针对实际情况,采取对策,确保质量安全。
3.通过三级响应机制(项目负责人—工程师—首席质量官),对问题清单逐项高效审批解决,摒弃过往逐层呈报,由于人员素质参差不齐传达不清晰不准确等弊端。
(二)可复制性
张有良带领小组成员对现场止水钢板安装施工相关处理方案进行了总结归纳,组织编制了《模块化承插连接止水钢板免焊安装施工技术作业指导书》《V型钢板预止水后浇带施工技术作业指导书》等备案,对各子公司推广应用。公司获得2项实用新型专利授权:一种止水钢板的连接接头,一种地下室底板后浇带结构;一项省级工法:后浇带V型钢板施工工法。显著提升了可复制性。
(三)可推广性
采用QROC以来,解决老大难问题达 30%以上,质量问题及时处理效率提高45%,客户验收一次性通过率提高 18%;在集团内多个子公司及供应商中推广均取得良好成效,证明此方法在行业中具备推广价值,能有效解决行业痛点。PS:为深化企业首席质量官经验交流,广东省质量检验协会企业首席质量官专业委员会连载《质胜之道:广东省企业首席质量官质量变革创新典型案例》,以上内容源于该书,如有任何疑问或需要请与我会联系。

 PS:   
  为深化企业首席质量官经验交流,广东省质量检验协会企业首席质量官专业委员会连载《质胜之道:广东省企业首席质量官质量变革创新典型案例》,以上内容源于该书,如有任何疑问或需要请与我会联系

服务热线:020-38835207
首席质量官

申请入会

扫描关注